校园新闻
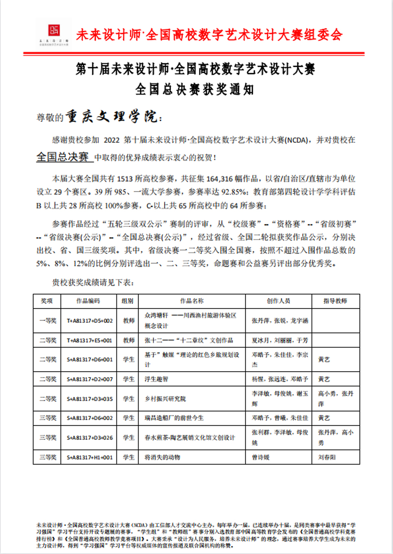
近日,“米兰设计周2022中国高校设计学科师生优秀作品展”“第十届未来设计师•全国高校数字艺术设计大赛(NCDA)”全国总决赛分别落下帷幕。beat365官网美术与设计学院师生在两个专业赛事中共获得一等奖5项、二等奖10项、三等奖16项,beat365唯一官方网站荣获优秀组织奖。


“米兰设计周-中国高校设计学科师生优秀作品展” “未来设计师•全国高校数字艺术设计大赛(NCDA)”均为教育部中国高等教育学会《全国普通高等学校学科竞赛排行榜》内赛事,是高校教育教学改革和创新人才培养的重要竞赛项目,是全国高校人才培养质量的重要评价指标之一。

供稿审核人:谢荣成
编辑:许菲菲
终审:胡在东